塔里木大学新闻中心  新闻热线: 0997-4681016 
 
当前位置: 首页>>专题报道>>正文
 

【巾帼心向党•奋进新时代】《计量经济学》在线教学改革
2020-03-05 11:00  

来源:经管院

《计量经济学》作为经管类专业必修课程,该课程不仅注重培养学生具有扎实的理论功底,又要注重培养学生分析问题、解决问题的创新与应用能力。经济与管理学院李青教授带的班级为物流管理2018级1班、2班,为了确保该课程在智慧树平台进行网课教学的效果,《计量经济学》作为学校重点课程之一,李青教授对教学内容、教学方式方法、考核方式三个方面进行改革。

计量经济学网课教学改革

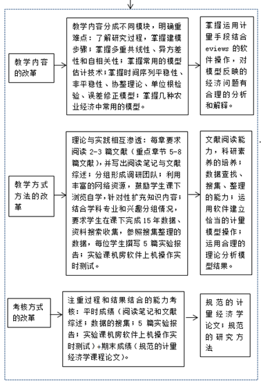
图:计量经济学网课讲授的教学安排

引入前言知识,分组确定选题和任务

为了提升大三学生的科研能力与数据挖掘能力,培养学生数学、建模等方面的浓厚兴趣,她对首次授课的前沿知识引入方式进行改革。在首次上课时,她把电子版教材发至学习资源,并将网课要求的任务通过电子文档形式告知学生。围绕物流管理专业,让学生用两周时间查找中央一号文件等相关政策,用两周时间选题。通过老师引导、介入学生选题,最终确定分组及各小组选题。通过“问题导向型”学习方法能够使学生的思维能力获得极大提高。

改革教学内容,进行模块式教学

针对教学重点难点知识,将教学内容分成不同模块,明确重难点问题并理解掌握。改革的教学内容分以下5个模块,分别为:第一章导论;二、三章合并为经典单方程计量经济学模型(符合基本假定的模型);四、五、六章合并为回归模型常见问题的识别与修正(放宽基本假定的模型);七、八章统称为经典单方程计量经济学模型之专门问题;时间序列计量经济学模型的理论与方法;运用课程学习结合专业知识、文献阅读规范分析经济问题并撰写课程论文。

改革教学方式方法,实现多重方式结合

实现教学方法的多种组合。为了实现最佳教学效果,她在课堂教学中通过选择题、判断题、计算题等题型,综合应用理论全面参与式、案例分析式、提问互动式、启发式、探究式、讨论式教学等多种方法,激发学生的好奇心、求知欲。

充分利用丰富的网络资源,鼓励学生课下浏览自学,针对性扩充知识内容。要求学生查找国家计量经济学精品课程视频观看,自学课时在2-3学时。同时,将每章重点提前录音,放在学习资源中,供学生反复学习,巩固教学效果。

改革考核方式,注重过程和结果结合的能力考核

计量经济学理论性较强,而这门课又是解决实际问题的核心基础课。考虑到计量经济学实践应用能力的培养以及该课程在撰写论文、调研报告等方面的作用,课程的考核方式改革为:期末总成绩包括平时成绩(占期末总成绩50%)和课程结课论文成绩(占期末总成绩50%)。具体考核方式见图。(文/图:李青)

塔大地图 | 投稿须知 | 我要投稿 | 管理登录| 联系我们
塔里木大学党委宣传部 版权所有 @2015 投稿邮箱:tlmdxxww@163.com
Coyright 2015 Tarim University.ALl Right Reserved